MROLife Account Unification and Forgot Password

Role
Strategy, UI/UX Design, Research

Timeframe
Fall 2021

Overview

While a 'Forget password' workflow is a fairly standard UI pattern, I strategically developed a lean solution to address our needs around various technical obstacles in lieu of a full Single-Sign-On (SSO) Login that was to be implemented across all Business Units within the next few years.

Problem

What originally started as ‘Forgot Password’ became so much more. Resetting user passwords in MROLife (an internal Collins SAP-based system to track and schedule Maintenance, Repair, and Overhaul of aircraft across the network in real-time) required manual reset by admin. This infrastructure was a threat across a global user base as Western Hemisphere users had to wait hours until admin was on clock, keeping users locked out from the system. We developed automated processes to save valuable time for admin and user. This streamlining effort would provide further gains aside from ‘faster passwords’ across the network and eventually the coveted multi-site access.

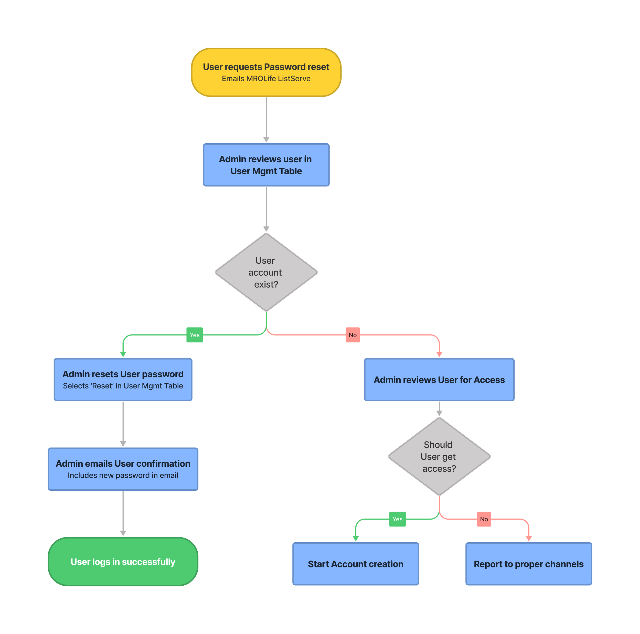
Current Password Reset flow is a completely manual process (manual processes shown with blue blocks)

Resetting user’s passwords required manual reset in User Management Portal and manual correspondence to user

Map of world showing international locations of Collins MRO facilities

Collins Aerospace has over 50 MRO Facilities across the globe in nearly every continent. All facilities rely on MROLife to plan and track service work.

Challenges

  • User database was a mismatch of user accounts and emails that were across a slew of domains in the Rockwell Collins to Raytheon acquisitions. Required cleaning thousands of user accounts.

  • Single-Sign-On (SSO) solution estimated to roll out in 12-18 months, replacing this Forgot Password flow—interim solution had to be lean.

  • The previous multi-facility account infrastructure was flawed—users with multi-facility access had individual credentials for each site (many had dozens of sites)

  • Multi-facility users were given ‘proxy’ (fake) emails that were strictly for login (and were not emails these users could receive mail at)—this made implementing this ‘forgot password’ feature much more strategic and labor-intensive.

  • Built on an SAP backend that posed numerous challenges outside the standard to implement

Existing Multi-Facility Account Architecture

4

Facilities

4

User Accounts/Credentials

4x

Manual Forgot Password Approvals

Updated Multi-Facility Account Architecture

4

Facilities

1

User Account/Credential

0

Manual Forgot Password Approvals

Forgot Password Request Audit

Data collected from September-October 2021. While sample was small, correlating qualitative data was discovered in user interviews

1h 44m

Avg Time to Reset PW (Total)

2m 25s

Avg Time to Reset PW (During working hours)

76%

of requests originated after EST working hours

19%

of requests needed follow-up correspondence to solve

48%

of requests submitted by supervisor for employee

MROLife User Audit

Audited over 4000 accounts. Redundant multi-facility accounts were synchronized by backend, authentication teams.

Discovery Next Steps

  • Identify missing actual/real email addresses in User List

  • Communicate to users about account consolidation

  • Consolidate multi-facility users into single (real) email

  • Implement Forgot Password Web UI

  • Implement facility switching for multi-facility users

  • Prevent fake emails managing multi-facility users

Explorations

  • Developed flowcharts of process and reviewed with engineers and product to understand the current process and make sure mock-ups would align

  • Audited September (2021) Forgot Password Requests to gather baseline numbers and evaluate if worth the potential gains

  • Required manual audit of user accounts in list (before it had the chance to split further with other accounts or locations added).

  • Required synthesizing multi-user accounts from individual accounts with fake emails to a single, real, credential (with multi-site access) as the standard transactional email to reset password workflow would not send these emails to fake accounts.

  • Overly involved solution not needed as SSO to be implemented in 12-18 months, enhancing much of this work.

New Password Reset flow is fully automated process for user (automated steps shown with purple blocks)

New Reset Password UI (Previously required emailing admin account and awaiting reply)

Reset Password Transactional Emails

Multi-Facility Selection allows these users to switch between facilities with few clicks and no login (previously required per facility)

Outcome

  • Reduces average response time from 1 hour 44 minutes to 0 minutes (no more password lockouts)

  • Prevents dozens of hours of user lockout time per month

  • Removes need for admin to manage password resets—affords time to help grow MROLife strategy

  • Affords consistent and accessible response time for staff across a growing global MRO Network

  • Streamlining multi-site access users to a single, real email afforded capability to build in Multi-facility access in the future (this removed the major blocker to this feature)

  • Unblocked multi-facility access future work by streamlining multi-facility users to a single, real email

“This automated workflow gave me my day back! I no longer feel “on call” constantly watching my inbox. Now I can focus on my primary jobs without failing our users. Excited about vacation or even lunch without having to schedule around so many other factors"

Collaborators

Evan Messer

MRO Partner & SME,
Collins Aerospace

Jordan Simpson

MRO Partner & SME,
Collins Aerospace

Mark Cavanaugh

Product Owner,
Collins Aerospace

Aerial Matthews

UX Architect,
Collins Aerospace

Ali Sugarman

UX Researcher,
Collins Aerospace

Skills Utilized

  • Journey Maps

  • Empathy Maps

  • Stakeholder Interviews

  • Forgot PW Audit (Quant)

  • Account Audit (Quant)

  • Design & Prototype

  • Workshop (Engineering Impact v. Difficulty)